串通投标是指招标人、投标人、招标代理机构、评审专家等利害关系人,采用不正当手段,对招标投标事项进行串通,以排挤竞争对手或者损害招标者利益的行为。
一、串通投标的法律认定
1、投标人相互串通投标的情形
《招标投标法实施条例》第三十九条 禁止投标人相互串通投标。有下列情形之一的,属于投标人相互串通投标:
(一)投标人之间协商投标报价等投标文件的实质性内容;
(二)投标人之间约定中标人;
(三)投标人之间约定部分投标人放弃投标或者中标;
(四)属于同一集团、协会、商会等组织成员的投标人按照该组织要求协同投标;
(五)投标人之间为谋取中标或者排斥特定投标人而采取的其他联合行动。
《招标投标法实施条例》第四十条 有下列情形之一的,视为投标人相互串通投标:
(一)不同投标人的投标文件由同一单位或者个人编制;
(二)不同投标人委托同一单位或者个人办理投标事宜;
(三)不同投标人的投标文件载明的项目管理成员为同一人;
(四)不同投标人的投标文件异常一致或者投标报价呈规律性差异;
(五)不同投标人的投标文件相互混装;
(六)不同投标人的投标保证金从同一单位或者个人的账户转出。
2、招标人与投标人串通投标的情形
《招标投标法实施条例》第四十一条 禁止招标人与投标人串通投标。有下列情形之一的,属于招标人与投标人串通投标:
(一)招标人在开标前开启投标文件并将有关信息泄露给其他投标人;
(二)招标人直接或者间接向投标人泄露标底、评标委员会成员等信息;
(三)招标人明示或者暗示投标人压低或者抬高投标报价;
(四)招标人授意投标人撤换、修改投标文件;
(五)招标人明示或者暗示投标人为特定投标人中标提供方便;
(六)招标人与投标人为谋求特定投标人中标而采取的其他串通行为。
二、串通投标的行为分析及识别
信源信息结合多年来在电子化招标采购的实践经验中,总结了实际操作中串通投标的主要表现方式,并运用数智化招采平台进行串通投标的智能分析及识别。
1、硬件关键信息的一致性分析
在数智化招采平台中,同一标段下,通过分析对比投标人制作或上传投标文件的电脑CPU序列号、硬盘序列号、MAC地址、IP地址,以及缴纳保证金的基本账户等信息,识别可能存在的“不同投标人的投标文件由同一单位或者个人编制”的情形。
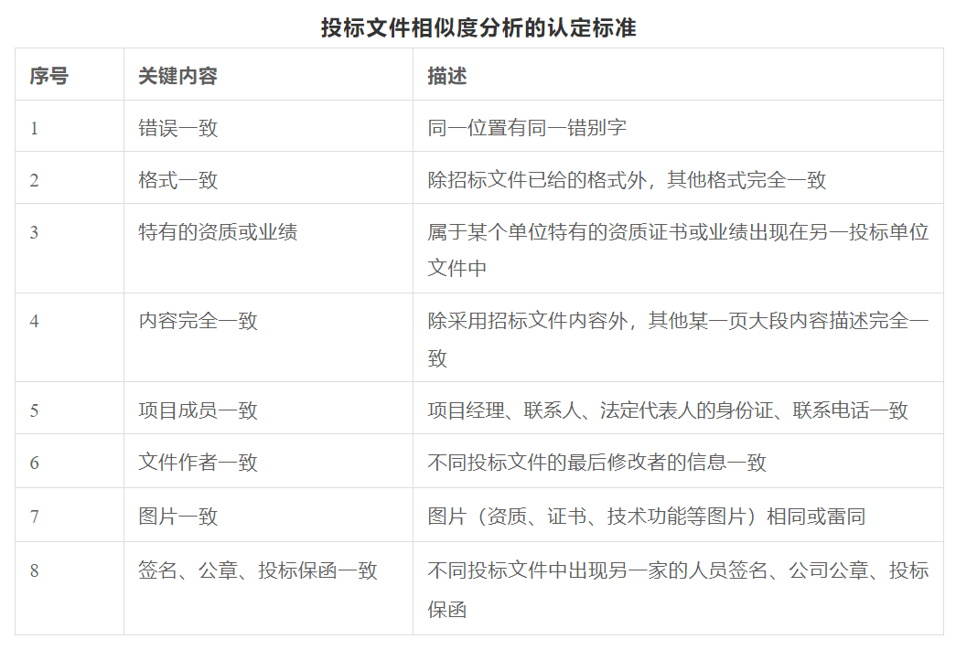
2、投标文件的相似度分析
基于文档识别、OCR技术、语义分析、关键词抽取以及相似度分析等技术,平台对供应商的商务文件、技术文件进行内容相似度分析,辅助专家进行围串标分析。

3、报价的异常规律性分析
同一招标项目中,不同的投标人报价呈现规律性差异、报价总价异常一致、分项报价表列举的条款和分项内容基本一致,识别可能存在的“多家投标人串通投标报价”的情形。
4、主体的关联性分析
通过主体关联度分析,提前发现投标人与投标人之间、投标人与评审专家之间、投标人与招标人及代理机构之间的股权关联,避免围标、串标风险发生。

5、投标行为的一致性分析
分析“抱团投标”、“陪标专业户”的画像模型,即多次出现一组固定的投标人共同参与投标,其中某一特定投标人或少数几个投标人中标,而该组中其余投标人几乎从不中标。

三、串通投标的主要解决方案
事前预防
1、建立更大范围的寻源询价机制
借助数智化招采平台,动态调整充实物资服务和供应商信息库,扩大报价比价范围,并对接各大招标信息发布平台发布公告,更大限度地公开发布公告,提升寻源询价能力。
2、规范招标方案编制
规范招标条件的设置,严格落实国家法律法规,平台将招标条件固化到招标文件、评标办法、合同模板中。根据招标项目特点和需求选择合适的评标办法,并设置合理的评分标准和权重,确保评标结果的客观性和准确性。
3、推行招标文件范本编制
串标操作的一个惯用手法是直接针对某一投标人的条件编制招标文件,往往在资格条件、业绩打分、信誉打分方面出现明显的倾向性,特制设定评标办法。信源数智招采平台支持使用范本编制招标文件,不得随意更改文件内容,一定程度上避免了给投标人“量身定制”情况的发生。
事中监管
1、加强价格管控
通过大数据技术,平台实现历史交易、市场价格和实时报价的准确抓取和科学分析,为企业采购寻源和比价提供更具公允性的参考,推动供应商之间合理竞争,一定程度上避免“高价串标”、“异常低价中标”。
2、加强专家评标管理
一是随机抽取专家,防止泄漏评标专家名单。由专人通过平台进行随机抽取专家,并进行语音或自动短信的方式进行通知,有效防止评委名单外泄。
二是专家评分异常风险提醒,防止专家倾向性打分。参考评分的历史情况,对评标专家的评分进行偏离度提示,起到智能预警的作用,有效防止人为因素或因失误造成的评分偏差。
3、招标人在线审查评标报告
专家评审结束后,平台根据评审结果自动生成评标报告,招标人进行复核。
4、畅通异议渠道
投标人对评标结果有异议的,可通过平台的异议投诉功能,在线提出异议,招标人在相应的期限内在线给出回复。
5、全过程记录和可追溯管理
电子招投标可有效防止“招标人或代理机构在开标前开启投标文件”、“在投标文件截止时间后,协助投标人撤换投标文件、更改报价”等传统招标活动中可能出现的情形。并且平台支持全过程记录、永久可追溯,可有效防止采购主体的违规操作。
事后控制
1.加强供应商信用画像体系建设
通过数智化招采平台,严格供应商准入管理和资质审查,制定完善准入标准并严格实施,确保供应及时、采购产品质量可靠。实施供应商评级管理,结合履约记录、纪检监察、法院审理、行政处罚等公开信息,建立不良、低质、违规供应商(黑名单、抱团投标、陪标专业户)的信用数据库和记录档案,确保永久留痕可追溯。
2.开展评价体系
该平台具备全面的评价体系,支持对供应商、评审专家、代理机构及项目进行综合评估。通过明确的评价要素和量化得分设置,确保评价的客观性和准确性。这些评价结果为采购制度优化、人力资源配置、以及供应商、评审专家和代理机构遴选提供关键参考依据。
3.一项一档,方便事后审计
将采购活动记录、招标方案、招标文件、投标文件、评审报告、定标文件、合同、验收证明、质疑答复等文件资料实现“一项一档”管理,为系统内部查阅和审计监督等提供便捷、高效途径。切实做到业务公开、过程受控、全程在线、永久可追溯。

