随着全球化市场竞争的加剧,供应链管理在企业运营中的重要性日益凸显。在政策扶持、技术进步及市场需求的多重驱动作用下,企业的运营方式、商业思维以及管理模式正经历深刻的变革。特别是在数字化转型的浪潮中,采购供应链不仅成为了企业转型升级的必由之路,更是推动企业实现高质量发展的关键所在。
采购管理向供应链管理转型升级
1、转型的必要性
面对市场竞争压力、客户需求变化、技术的进步,需要整合和优化整个供应链的资源,快速灵活地响应市场变化,保持企业竞争力。
目前,采购管理数字化的内涵正在外延。国资委在加强央企的采购及供应链的管理对标工作指标要求中,“数字采购平台建设”是主要的考核指标之一。
近日国资委、发改委联合印发的《关于规范中央企业采购管理工作的指导意见》中明确指出,全力打造依法合规、公开透明、集约高效的供应链,推动采购管理向供应链管理转型升级。
2、采购管理
采购管理是以提质降本增效为出发点,面向从寻源到合同、从订单到支付及供应商确定的采购全流程,是供应链管理的一个重要组成部分。
信源采购管理系统以招标采购为核心,提供从需求计划、采购寻源、采购实施、合同签订与履约、结算支付、采购评价、监督到归档的全过程闭环管理,是将交易、管理、数据、服务、监管融合为一体化的采购管理平台,有效促进企业采购业务创新、流程优化和管理变革。
3、供应链管理
供应链管理是企业利用信息技术等手段,全面规划产品设计、采购、生产、销售、服务等供应链环节中的商流、物流、资金流、信息流等,并进行计划、组织、协调与控制的各种活动和过程。
信源新一代采购供应链平台,以采购为切入点,以供应链上下游协同为有效路径,以数据将计划、采购、物资、生产、物流、资金流等业务活动连接起来集中高效管理,全面提升采购与供应链管理的战略支撑、价值创造、风险防控功能和资源保障能力。
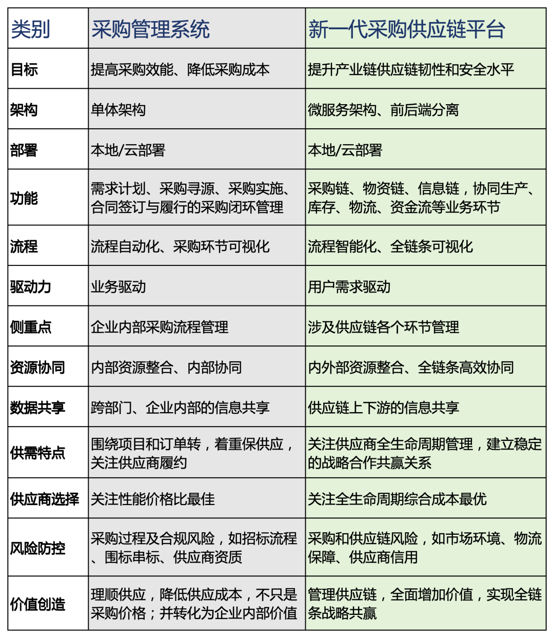
采购管理系统与采购供应链平台的区别
采购管理系统与新一代采购供应链平台在目标、流程、资源协同、数据共享、供需特点等多方面都有所不同。企业可以根据不同的发展阶段、发展目标来选择合适的系统工具,以实现价值最大化。

信源信息助力采购供应链管理提升
信源信息凭借18年以来在招采领域累积的深厚行业经验和业务洞察,业务已由招标采购发展成为覆盖采购供应链全链条的数字化产品与服务。公司在不断打磨产品和提升服务,运用云原生、人工智能、大数据、物联网等技术,以采购为切入点结合供应链管理理念,构建业务中台、数据中台、AI中台三大核心基座,提供智慧型采购供应链解决方案,全面推动企业采购与供应链管理的规范化、精益化、协同化、智慧化发展。

